-
河南宝丰农商行违规投资被罚40万元 责...
1月17日,中国银监会河南监管局发布消息:中国银保监会平顶山监管分局公布行政处罚信息公开表显示,河南宝丰农村商业银行股份有限公...
-
汉口银行三违规被罚100万 多人受到了警...
继1月7日开出11张罚单之后,湖北银保监局1月15日再次公告了11份行政处罚信息公开表,汉口银行和湖北咸宁农村商业银行股份有限公司(...
-

-
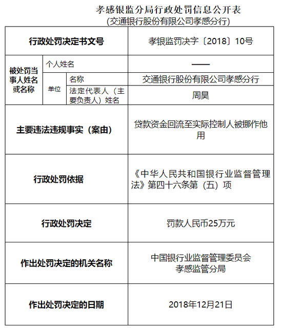
交行孝感分行贷款资金回流被挪作他用被...
1月17日消息,中国银保监会孝感监管分局公布行政处罚信息公开表显示,交通银行(5 910,-0 05,-0 84%)股份有限公司孝感分行因贷款资金回流至
-
因贷款五级分类不准确 广发银行郑州分...
千龙网北京1月17日讯 中国银保监会网站17日公布了河南银保监局对广发银行股份有限公司郑州分行的行政处罚决定书(豫银保监银罚决字...
-
工商银行新乡分行因贷款调查不到位等违...
中国银保监会网站17日公布了新乡银保监分局对中国工商银行股份有限公司新乡分行的行政处罚决定书(新银保监罚决字〔2018〕1号)。决定...
-

-
中原银行焦作因流动贷款挪做承兑汇票保...
银保监会网站今日公布的河南银监局焦作分局行政处罚信息公开表(焦银监罚决字〔2018〕18号)显示,中原银行股份有限公司焦作分行存在...
-

-
怀化农商银行支行长“中介”红火 私挪...
和讯银行消息 十个锅,九个盖。面对资金拆借不断出现的窟窿,怀化农商行支行长禹子英只好私自挪用储户资金,涉案金额2 2亿元。日...
-
河南两家村镇银行违法违规再领三张罚单
从2007年首家村镇银行成立至今,从总体上看村镇银行已初具规模,逐渐成为支农支小、服务三农的有生力量。但和其他银行相比,村镇银...
-

-
重庆银行成都分行三宗违法遭罚10万元
中国人民银行成都分行网站昨日公布的行政处罚信息公示表(成银营罚字〔2019〕1号)显示,重庆银行股份有限公司成都分行存在未按规定向...
-

-
建设银行运城违反反洗钱法 遭罚20万元
中国人民银行太原中心支行昨日公布的行政处罚信息公示表(运银罚字﹝2018﹞第13号)显示,中国建设银行股份有限公司运城分行存在未按...
-

-
湖北咸宁农商行信贷资金回流至借款人账...
银保监会网站昨日公布的湖北银保监局机关行政处罚信息公开表(鄂银保监罚决字〔2018〕20号、21号、22号)显示,湖北咸宁农村商业银行...
-

-
集友银行厦门五宗违法遭罚115万 虚增存...
银保监会网站昨日公布的厦门银保监局行政处罚信息公开表(厦银保监罚决字〔2018〕12号)显示,集友银行有限公司厦门分行存在流动资金...
-

-
建设银行厦门分行违法遭罚 存在多头授...
银保监会网站昨日公布的行政处罚信息公开表(厦银保监罚决字〔2018〕13号)显示,建设银行厦门市分行存在贷前调查不深入导致多头授信...
-
中信银行厦门分行收190万元罚单:贷款资...
近日,中国银保监会网站公布了厦门监管局对中信银行厦门分行的行政处罚决定书(厦银保监(筹)罚决字〔2018〕11号)。决定书显示,中信...
-
中原银行焦作分行违规收20万元罚单
中国银保监会网站15日公布了焦作银监分局对中原银行股份有限公司焦作分行的行政处罚决定书(焦银监罚决字〔2018〕17号)。决定书显示...
-

-
华夏银行鞍山分行因未按规定保存客户身...
近日,中国人民银行官网发布鞍山市中心支行对华夏银行股份有限公司鞍山分行开出的(鞍)银罚字[2018]第5号行政处罚书。处罚公告显示,...
-
洛阳银行罚单不断 新年伊始再遭两次处罚
随着票据结算业务的迅速发展,在市场推动和货币政策的引导下,银行承兑汇票已成为企业非现金结算的重要支付手段,并在企业短期资金...
-

-
中原银行南阳分行因以贷转存被罚款20万元
中国银保监会网站今日公布3则河南银监局南阳分局行政处罚信息公开表,中原银行南阳分行因以贷转存,被南阳银监分局罚款20万元。曾庆...
-
光大银行郑州分行接连违规被河南银保监...
近日,中国银行业监督管理委员会公布的行政处罚公开表显示,2018年12月28日,中国光大银行郑州分行因接连违规,被河南银保监局罚款...
-

-
客户办存款证明后活期变定存 工行回应...
近日,新浪财经金融曝光台接到北京王女士对中国工商银行的投诉。王女士称,2018年11月末在郑州出差间隙,她到工商银行郑州期货大厦...
